| 일 | 월 | 화 | 수 | 목 | 금 | 토 |
|---|---|---|---|---|---|---|
| 1 | 2 | |||||
| 3 | 4 | 5 | 6 | 7 | 8 | 9 |
| 10 | 11 | 12 | 13 | 14 | 15 | 16 |
| 17 | 18 | 19 | 20 | 21 | 22 | 23 |
| 24 | 25 | 26 | 27 | 28 | 29 | 30 |
| 31 |
- 비트코인
- 개발자
- 실시간시스템
- 백트레이더
- 토플 라이팅
- 자동매매
- 암호화폐
- python
- 오토사
- realtimesystem
- 아마존 웹 서비스
- 임베디드
- can
- Cloud
- AUTOSAR
- 토플
- 프로그래밍
- 퀀트
- it
- TOEFL
- toefl writing
- 클라우드
- GeorgiaTech
- AWS
- backtrader
- 자동차sw
- 블록체인
- 확률
- probability
- 파이썬
- Today
- Total
Leo's Garage
AUTOSAR COM module 본문
AUTOSAR COM 모듈은 OSEK COM 3.0.3에서 계승되었다.
OSEK stands는 Open Systems and their Interfaces for the Electronics in Motor Vehicles의 약자이다.
COM module의 주요 기능은 아래와 같다.
- Packing of AUTOSAR signals to I-PDUs to be transmitted
- Unpacking of received I-PDUs and providing the received signals to RTE
- Routing of signals from received I-PDUs into I-PDUs to become transmitted (Gateway signal)
- Communication transmission control (start/ stop of I-PDU groups)
- Guarantee of minimum distances between transmitting I-PDUs
- Monitoring of receive signals (signals timeout)
- Provision of init values to signal
- Endianness conversion and sign extension : -3 will be converted as 1111 1101 [ binary value of 3 is 0000 0011, 2's compliment 1111 1101
Signal Value
- Init value : Initialization value
- Data Invalid value : value in case of any error
- Normal value : vaild value received from SWC or PDUR
Initialization
- Com_Init() API를 호출함으로써 수행된다.
- ComSignalInitValue는 Initialization 때 사용되는 value이다.
- Frame 내에 사용하지 않는 영역은 ComTxIPduUnusedAreasDefault로 채워진다.
- Com_DeInit() -> 해당 함수 호출 후에 COM 모듈을 통하는 어떤 통신도 존재하지 않는다.

위의 사진과 같이 COM 모듈은 ComFilterAlorithms를 통해 총 8가지 Filter 알고리즘을 제공한다.
COM모듈은 수신한 Signal들을 해당 알고리즘을 이용하여 필터링한다. 전송하는 입장에서 살펴보면 이러한 필터는 전송 모드를 선택하는 조건으로써 사용 될 수 있다.
Transfer Properties and Modes
Frame 전송에 대한 가장 중요한 Factor들은 ComTransferProperty, ComFilterAlgorithm, ComTxModeMode, Transmision Mode Selection이다.
Transfer Property - Parameter : ComTransferProperty
- TRIGGERED
- TRIGGERD_WITHOUT_REPETITION
- TRIGGERD_ON_CHANGE
- TRIGGERD_ON_CHANGE_WITHOUT_REPETITION
- PENDING
Transmission mode - Parameter : ComTxModeMode
- Direct
- Periodic
- Mixed
- None - It is possible to request I-PDUs with ComTxModeMode NONE via Com_TriggerTransmit
Transmission mode가 Direct 혹은 Mixed인 경우에만 Triggered Property가 유효하다.
- TRIGGERED : Request for Transmission is triggered immediately and requested for value present in ComTxModeNumverOfRepetitions times
- TRIGGERED_WITHOUT_REPETITION : Request for Transmission is triggered immediately but no repetition for transmission is requested
- TRIGGERED_ON_CHANGE : if the new sent signal differs to the already stored then transmission request is given and transmission request is repeated for ComTxModeNumberOfRepetitions
- TRIGGERED_ON_CHANGE_WITHOUT_REPETITION: if the new sent signal differs to the already stored then transmission request is given and no transmission request is repeated
- PENDING : Request for transmission is given periodically
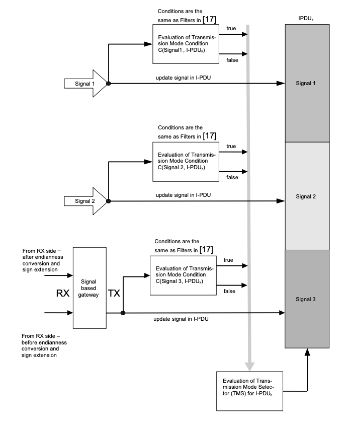
TMC : Transmission mode Condition
TMS : Transmission mode Selection
An I-PDU will have more number of signals
A method was needed to derive I-PDU transmission based on the value of the signal.
For each I-PDU, it is possible to have two different methods for transmission which we call as transmission mode selection(TMS). TRUE anf FALSE are the two methods of TMS
Values in ComFilter container is used as input for TMC based on which TMS is selected.
If one TMS is sufficient for an I-PDU, then ComFilter value for all signals in that I-PDU should be Always.

위에서 각 Signal들은 직접적으로 I-PDU에 업데이트 한다. 각 Signal에는 TMC가 존재하고 ComFilter에 의해서 해당 결과가 True
인지 False인지 결정된다 그 결과는 TMS가 받게 되고 그 결과를 가지고 I-PDU가 전송할 것인지 아닌지를 판단하게 된다.



위의 예제의 경우에는 필터 알고리즘이 Always이고, ComTransferProperty는 PENDING or TRIGGERED이다. 따라서 TMS가 false인 경우를 생각할 필요가 없다.

일단 주기 신호가 아니다. 재 반복 횟수는 2번이므로 값이 업데이트되면 2번 더 보낸다. 최소 딜레이는 dt이다. 이것은 보장되어야 한다.
위의 이미지를 보면, 어떤 경우에는 dt보다 빨리 signal을 보냈으나, dt 만큼 뒤에 실제 I-PDU가 나가는 것을 볼 수 있다.
'자동차 및 자동차 SW > AUTOSAR' 카테고리의 다른 글
| AUTOSAR Project Bring Up과 Interrupt disabling (0) | 2023.07.07 |
|---|---|
| OEM과 DBC 그리고 Tool Vendor (0) | 2023.06.27 |
| CAN DBC attribute와 MICROSAR (0) | 2023.06.25 |
| AUTOSAR CAN 통신 구현을 위한 정보 (0) | 2023.06.25 |
| PDU 또는 Message (0) | 2023.06.25 |